
十七载栉风沐雨,物联网从懵懂少年成长为新一代信息基础设施的核心支柱。从万物互联的基础铺陈,到万物智联的全面布局,我们以坚实的产业积淀,完成了第一阶段的宏伟跨越。
当下,全球科技产业架构正经历深刻重构——"云、物、移、大、智"的传统范式已被人工智能全面解构。AI作为新一轮科技革命的核心引擎,正全面渗透生活日常、变革产业形态、引爆未来科技,人类社会迈入智能驱动的新发展范式。
一、战略指引:锚定新质生产力发展航向
最高领导为我们指明了前进方向:"要以改革创新为动力,推动科技创新与产业创新深度融合,因地制宜发展新质生产力,培育符合新区实际的现代化产业体系。"这一重要指示,深刻揭示了创新驱动的核心要义,明确了新质生产力的发展路径,为智联网产业高质量发展提供了根本遵循。
二、联盟担当:打造智联网产业发展高地
作为北京"硬科技"策源地的重要力量,中关村物联网联盟正以全方位布局践行时代使命:
• 技术转化高地:搭建北京"硬科技"策源地技术转化场景,构建"黑科技大赛"项目库,以资金与场景实战落地为方向,让前沿技术加速落地转化。
• 全球资源枢纽:汇聚世界科学家合伙人联盟等全球顶尖资源,打造全球物联网技术策源地、数据跨境流动试验区、硬科技产业化基地。
• 多元服务体系:构建覆盖全人群、全产业链的服务生态,为产业发展注入强劲动能!
三、多维赋能:构建智联网发展全生态
面向青少年:点亮科创梦想,培育未来力量
联盟青少年科普研学专委会联合多家机构发起"一带一路科创少年星计划",以三大行动赋能青少年成长:
• 跨越五大洲10个国家、覆盖100个城市的科普活动,拓宽国际视野
• 联动1000所学校、吸引100万+学生参与的创星行动,激发创新热情
• 中国工程师辅导全球中小学生设计卫星的创造力盛会,培育航天情怀
这不仅是科普普及,更是"文明互鉴"与"人类命运共同体"建设的生动实践。
面向中老年:守护健康防线,提升幸福指数
联盟智健网(AIoHs)服务专委会重磅推出"中老年健康促进行动",深度响应《"健康中国2030"规划纲要》:
聚焦40岁以上中老年人群心脑血管等慢病压力,以"AI+IoT+Healthcare=AIoH"智健网创新模式,构建智能健康管理体系,发挥人工智能与物联网在慢病防御中的核心驱动作用,为中老年群体健康保驾护航。
面向社会:破解就业难题,筑牢人才根基
面对当下就业压力,联盟组建新质人才培养专委会,精准破解"人才供给与产业需求脱节"难题:
打通教育—科技—人才循环,推动产教融合、科教融汇,构建适配新质生产力的人才培养体系,
按需增设课程研发组、实训基地建设组、国际人才交流组等专业工作组,吸纳联盟成员、高校、企业代表共建人才生态,为产业发展筑牢人才根基。
面向产业:加速成果转化,激活创新动能
在中央部委支持下,联盟今年将重点推进国家级科技成果评价与登记工作:
组建专门机构与科技强国专家智库,客观评估科技成果水平与应用价值
为企业融资、技术交易、项目申报提供权威依据,搭建科技创新与市场应用的坚实桥梁,加速科技成果从实验室走向生产线。
四、共赴未来:智联网引领新质生产力新高峰
“十五·五”号角已经吹响,新质生产力发展迎来战略机遇期。智联网作为以AI为核心的智能体互联网新型基础设施,正成为重塑产业格局、驱动经济转型的核心力量。
站在2026联盟年会的新起点,我们以AI创新为契机,以产业融合为路径,以生态共建为支撑,正全力打造全球化智联网新质生产力新高峰。
让我们携手并肩,把握时代机遇,共赴智能未来,以智联网的蓬勃发展,为新质生产力注入不竭动能,共同书写人类未来更美好的智能篇章!
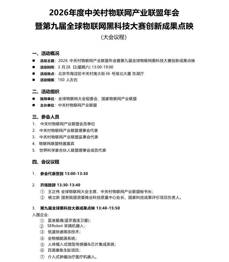
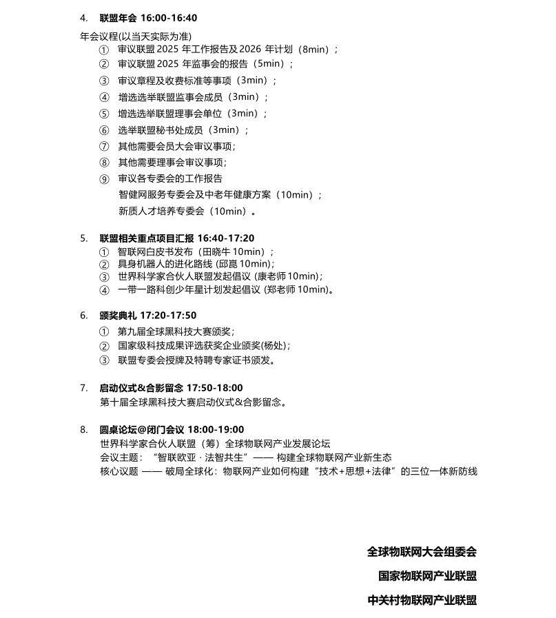
欢迎各界仁人志士与联盟新老朋友齐聚一堂,参加3月28日下午举办的2026年联盟年会暨第九届全球黑科技大赛成果点映活动!详见会议议程。


内容来源:中关村物联网产业联盟·融媒体中心